哎,说真的,服务器租用这东西,乍一看确实挺吓人的,一大堆条款,看得头晕眼花。但其实,只要你静下心来,仔细看看,就会发现它并没有那么复杂。今天我就来带大家一起看看,这份里到底都写了些啥,以及我们需要注意哪些地方。
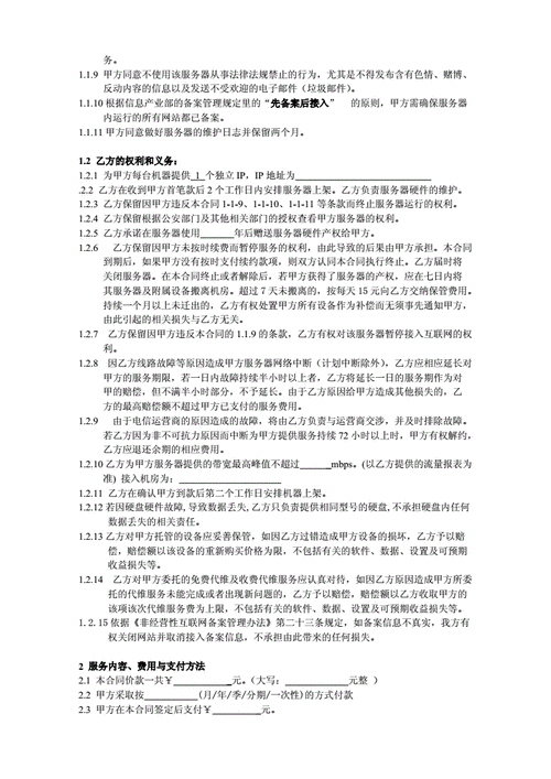
开头一般都会介绍一下双方当事人,就是我们常说的甲方和乙方。比如,甲方可能是咱们公司,乙方可能是服务器提供商。这里要注意,里会写明双方的名称、地址、电话、联系人等等信息,这些信息都是重要的,一定要认真核对。
接下来,一般会列出一些基本定义,比如什么是服务器租用,租用期限是多少,服务范围是什么等等。这些定义很重要,它们会直接影响到我们后续的权益。比如,如果里没有明确规定服务器的带宽,那到时候就可能出现带宽不够用,导致网站访问速度慢的情况。

然后,会详细说明租用费用。这部分包括租金、支付方式、付款期限等等。一般来说,租金会根据服务器配置、带宽、流量等因素来决定。付款方式可以是支付宝、微信、银行转账等等。这里要注意,里一定要写清楚具体的价格,以及付款方式和时间,避免日后产生争议。
除了上面提到的基本内容,还会涉及到一些其他条款,比如违约责任、保密条款、争议解决等等。这些条款也是非常重要的,需要我们仔细阅读,并且理解其中的含义。
为了方便大家理解,我这里举个例子:
假设我们公司准备租用一台服务器,用来搭建公司网站。那么,在签署服务器租用合我们需要关注以下几点:
| 内容 | 细节 | 注意事项 |
|---|---|---|
| 服务器配置 | CPU、内存、硬盘容量、带宽等 | 这些配置直接影响到服务器的性能,要根据实际需求选择合适的配置 |
| 租用期限 | 短租用期限、续租方式 | 租用期限要根据实际情况确定,可以考虑先签短期的,后期根据实际情况续租 |
| 租金 | 租金金额、付款方式、付款期限 | 租金要货比三家,选择性价比高的方案。付款方式和期限要确认清楚,避免延误付款导致停机 |
| 维护服务 | 是否提供维护服务、维护费用 | 服务器出现是否需要自己解决,或者由提供商负责维护 |
| 违约责任 | 违约情况下如何处理 | 了解违约责任,避免造成损失 |

我想说,签署服务器租用的时候,不要急于求成,一定要仔细阅读内容,并对其中的条款进行充分了解。如果对内容有任何疑问,可以及时向服务器提供商进行咨询。
你有没有签署过服务器租用呢?你觉得这份里哪些内容是重要的呢? 欢迎分享你的经验和观点!



